728x90
반응형

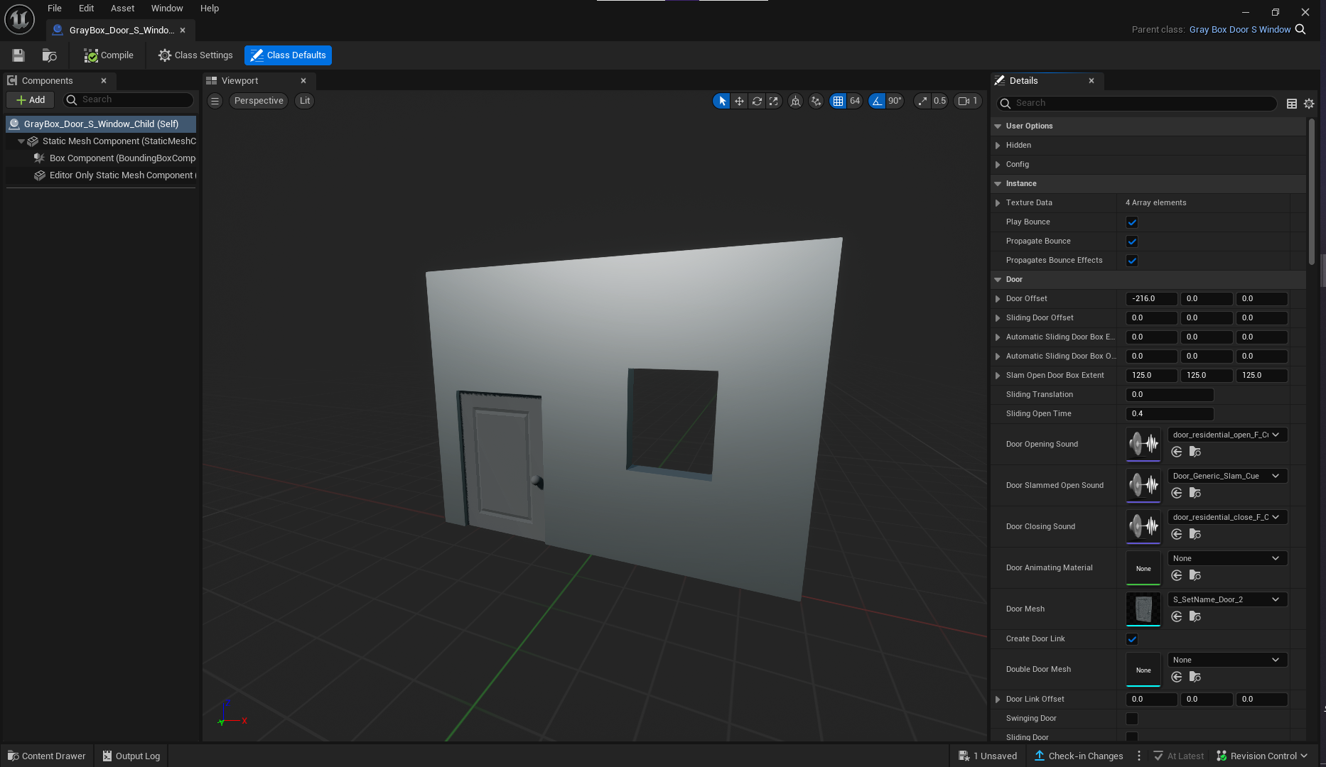
블루프린트 클래스로 만들면 모델링을 만든 이후 바꿀 수 있다.
스태틱 매시를 그대로 붙이는 것이 아니라, 프랍 블루프린트를 만들어 배치해야한다.

머티리얼을 생성 후 블루프린트 내의 머티리얼을 변경

모델링 모드로 전환하여 박스를 배치할 수 있다.

좌측의 Static Mesh 선택 옵션은 모델링으로 확정하겠다는 의미이다.

Accept를 하면 Meshes 안에 추가된 것을 확인할 수 있다.

Bake transform을 사용하여 기본 축을 변경할 수 있다.


블루프린트에서 Mesh를 바꾼 후 저장하면 모든 블루프린트가 변경된 것을 확인할 수 있다.

창 제작 및 자연스럽게 처리



머티리얼 적용 영역 추가, 분리


uv도 만들어줄 수 있다.



개인 작업 : 지붕 제작

cube grid를 통해서 박스를 생성, Poly group edit을 통해 두께 조절.

위를 선택해서 삭제한 후 bridge 기능을 통해 연결.

늘리고 싶은 면을 이동시키고 Bebel을 이용하여 둥글게 마무리

회전하여 올린 뒤 옆면 생성

Bake Transform 및 Pivot 재조정

Auto UV, Edit Materials



모델링 처음 해봅니다..
728x90
반응형
'대학생활 > 수업' 카테고리의 다른 글
| 게임기획과비주얼스크립팅 12주차 - 비헤이비어 트리 (0) | 2023.11.30 |
|---|---|
| 레벨디자인심화 12주차 - 던전 시나리오 (0) | 2023.11.30 |
| 게임인공지능 13주차 - mnist, CNN (0) | 2023.11.28 |
| 게임밸런스및시뮬레이션 12주차 - 가챠 뽑기 시뮬레이터 만들기 (0) | 2023.11.27 |
| 게임그래픽프로그래밍심화 12주차 (0) | 2023.11.27 |